027-87786458

您现在的位置:首页 > 资料中心 > 数学 > 文章详情

26考研管综数学真题及答案解析(完整版)

图片
2026考研初试落下帷幕
如论此刻心情如何
坚持完赛的你已经赢得了第一场胜利
我们在第一时间整理了管综真题回忆版及参考答案
旨在为你的下一段旅程提供参考
路还很长
这份复盘或是一个新的起点
图片

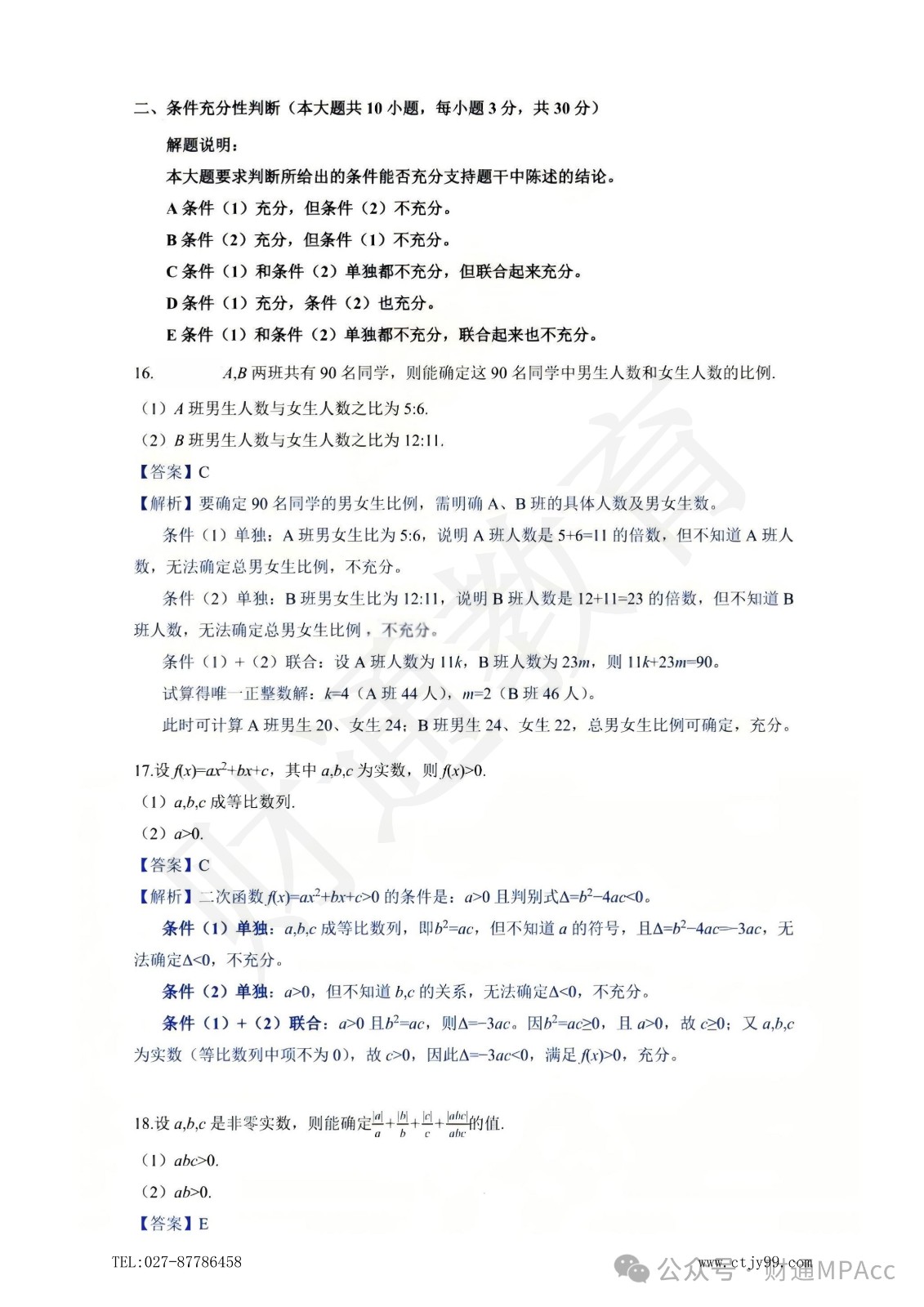
以下是本次考试的数学真题回忆版完整题目以官方发布为准):

建议:可以先整体浏览,尝试独立回忆答题思路
说明:答案非官方标准重点在于梳理核心考点与解题逻辑

【考后建议】
1. 理性看待:回忆版真题与答案旨在辅助复盘,不必纠结于个别题目的绝对分数。
2. 梳理重点:通过真题,快速回顾核心知识点,把握今年的命题趋势与风格。
3. 规划未来:初试结束,是短暂休整的节点,也是准备复试、调剂或规划的黄金时间。无论下一步走向何方,清晰的分析都至关重要。

愿你笔下的努力,终将绽放光彩。财通教育陪你静候佳音,也陪你继续前行。